122cc太阳集成游戏(中国)股份有限公司
首页
设为首页
加入收藏
ENGLISH
122cc太阳集成游戏
SCHOOL OF FOREIGN LANGUAGES
首页
学院概况
院长寄语
学院简介
专业设置
组织架构
联系我们
师资队伍
师资概况
教师简介
培训进修
教学教务
规章制度
人才培养方案
教学质量工程
教务通知
精品课程
服务指南
资料下载
外语等级考试
学术科研
讲座预告
学术动态
教研机构
党团建设
教工党建
学生党建
团建设
文件资料
通知公告
理论学习
党史学习动态
学生园地
学生活动
外语竞赛
学生组织
奖助困补
外语院报
服务指南
资料下载
迎新版块
校政企合作
校政互动
校企合作项目
校企活动
实习基地
国际合作
外语培训
国际教育
招生就业升学
招生信息
实习信息
就业信息
服务指南
国(境)内外升学
大学外语
教学教务
学生竞赛
四六级考试
服务指南
院友之家
院友风采
校友活动
“相约晨曦”英文朗读月东莞校区晨读现场
More >
122cc太阳集成游戏承办2020年全国大学生英语演讲比赛广东省分赛暨“外研社杯”全英语演讲大赛(广东赛区)
More >
【外国语言文化节系列活动】英国文化体验课
More >
你现在的位置
首页
>
教学教务
>
规章制度
> 正文
规章制度
人才培养方案
教学质量工程
教务通知
精品课程
服务指南
资料下载
外语等级考试
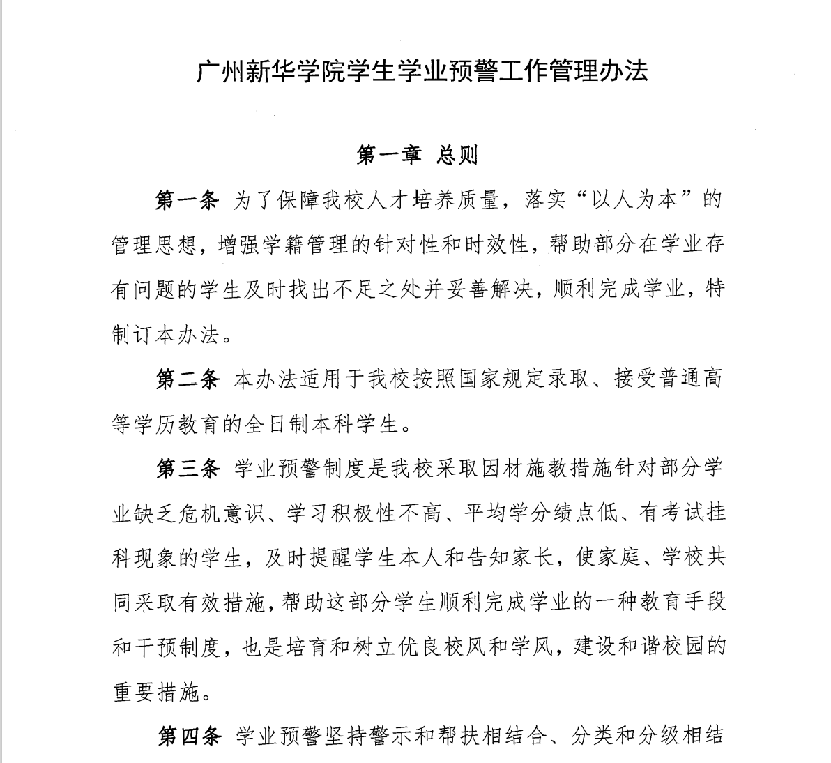
广州新华学院学生学业预警工作管理办法
发布日期:2022-11-30 | 作者: | 来源: